资本逐鹿免税店:十多家上市公司扎推入局 牌照和红海谁先来? 年08月04日1514 中新经纬 作者:李少婷 李诗琪 今天中国国旅改名 中国中免 ,其含义告诉大家我2500亿市值,就是靠免税而不是做旅游的。免税再次吸引了市场的目光。 这其实是个很复杂的行业,光资质就分为:入境口岸免税,市内免税,离岛免税,离境免税,出境归国人员市内免税 这么多种。每一种介绍起来都很复杂,时间有限,下次市场指导价:293,600元 购置税金额: 留学生免税价:248,040元(14年2季度价格) 普通人购车:需支付293,600元提车 上牌照还需缴纳车辆购置税25,090元 购车总费用为293,,090=318,690元 留学生购车:按免税价格248,040元购车 上牌时不用缴纳购置税 购车总费用即
社會福利團體和機構之總分支機構如分別立案可分別申請3輛免牌照稅 澎湖e傳媒
申请免牌照税
申请免牌照税- (4)过线费:125元(可免) 以上四项合计:428元 具体规定 1交车辆购置税,上交材料(开发票的身份证或组织机构代码证复印件,车辆合格证复印件购车发票第一联复印件和报税联)。但要带上发票第一联和车辆合格证原件。 2拿注册申请表和外检表。 14天津新车上牌流程 14天津新车上牌流程,详细的请看看本文的文章。 天津新车上牌照流程15 新车付完车款,交完保险费用和购置税,然后你再带上这些手续去车管所上户,就是上牌,车管所会给你行驶证和车辆登记证,这个时候车就完全属于你了。



身心障礙使用之車輛免徵使用牌照稅 愈早申請愈省錢 公益市集 公益市集
众多企业争先恐后申请免税牌照,他们看到了该行业存在的市场机会。 牌照企业共8家,分别为中免、日免、海免、珠免、深免、中出服、港中旅和刚刚获得免税牌照的王府井。中免、日税、海免都是中国国旅旗下的企业,珠免借壳格力地产。 2、免税店类型 留学生申请购买免税车之后,后续的工作也要做好,免征车辆购置税及上牌手续也都要处理好。 对于以上内容有疑问或者在购买免税车方面还有什么疑问的,可以拨打免税车服务热线向 免税车服务中心 咨询,相关的工作人员会为您做出详细的解答! 免税赛道百家争鸣:王府井后多家公司申请牌照 财联社7月22日讯,今日盘中,免税店板块再度回暖,西藏珠峰涨停,众信旅游、岭南控股等跟涨。 前期龙头王府井、中国中免盘中冲击涨停,截至发稿时,涨幅有所回落。 消息面上,近期多家公司通过互动平台
事项名称 开具个人所得税纳税记录 申请条件 纳税人19年1月1日以后取得个人所得税应税所得并由扣缴义务人向税务机关办理了全员全额扣缴申报,或根据税法规定自行向税务机关办理纳税申报的,不论是否实际缴纳税款,均可以申请开具个人所得税《纳税记录》。 发布时间: 1749 来源:本地宝综合 分享到 导语: 进入预约入口,菜单栏点击"星级用户","办理类服务"中的第一个"申请通行证(外地车)"就是申请深圳免限行通行证。 限行时间为工作日早晚高峰7时至9时、17时30分至19时30分。 争夺海南"免税新大陆":求牌照、拼价格 免税店热战便宜了谁 谢楚楚 2141
外商投资企业税收优惠政策 一、外资企业所得税税种优惠 对外商投资企业暂不征收城镇土地使用税、城市维护建设税、教育费附加和地方教育附加。 二、外资企业所得税增值税优惠 1、直接用于科学研究、科学实验和教学的进口仪器、设备,免征增值税。 2 (4)过线费:125元(可免) 以上四项合计:428元 具体规定 1交车辆购置税,上交材料(开发票的身份证或组织机构代码证复印件,车辆合格证复印件购车发票第一联复印件和报税联)。但要带上发票第一联和车辆合格证原件。 2拿注册申请表和外检表。 (1)深圳怎么申请新能源汽车指标扩展资料 新能源汽车牌照知识 1、新能源汽车牌照从外观上看和传统燃油汽车牌照没有什么太大区别,只是新能源汽车车牌相比传统燃油汽车牌照蓝底白字,采用了绿底加黑字的设计。 新能源汽车车牌位数由5位数变成了6位数。



纽约会计报税 法拉盛报税 布鲁克林报税 曼哈顿报税



永譽知識家 19年8月起 財政部運用整合政府資源 主動註記身心障礙者本人車輛免牌照稅 免申請 更貼心 不過 也引起許多網友常來進一步詢問 身心障礙者車輛免牌照稅 相關規定 什麼情況適用 要不要申請 小編把規定整理成一個表 也挑出幾個常見qa 讓大家更
上深圳牌照有什么好处吗? a 深圳现在通过拍卖竞拍方式取得一块牌照,需要7万元左右。上深圳绿牌的好处有很多,比如: (1)上绿牌无需通过摇号或者竞价方式,直接按规定进行指标的申领即可。并且深圳市通行不限行。(2)车辆上牌免征购置税。咕噜美国通 (Guruincom) 美国每年在4月15日之前要申报前一年所得税,今年因遇上新冠疫情,联邦税有相应的更新措施。本篇解释你该选择的报税身份、税额与税率计算方式、如何节税抵税、以及申报所得税的方式。 (guides/taxreturn)免申请列入《免征车辆购置税的设有固定装置的非运输专用作业车辆目录》车辆名称清单 5车辆购置税全文废止和部分条款废止的文件目录 国家税务总局 工业和信息化部 年12月5日



汽機車使用牌照稅4 月開跑7 個族群可免繳或減免繳納 Money101 Com Tw



又有3家宣布申请免税牌照 还有80家在申请和发公告的路上 知乎
3 个人名下没有北京牌照的汽车; 4 申请且获得了新能源车的指标。 3 目前购买纯电动车是免征收车船税的,在缴税或上险时要非常注意,同时只有列入到《免征车辆购置税的新能源汽车车型目录》中的新能源车才会免征购置税。免申请列入《免征车辆购置税的设有固定装置的非运输专用作业车辆目录》车辆名称清单 5车辆购置税全文废止和部分条款废止的文件目录 国家税务总局 工业和信息化部 年12月5日利得税 申请人一般只需附上不少于8个月的营运帐目拟本作证明。 薪俸税 申请人只需提供估计入息和入息减少的原因(如减薪或失业)即可。 纳税人需于缴税限期前28天或在暂缴税缴税通知书发出日期后14天内(以较迟者为准)透过「税务易」、邮寄或传真以书面



彰化因疫情隔離或檢疫牌照稅及房屋稅可展延1個月繳納 Ettoday地方新聞 Ettoday新聞雲



車輛停用期間免繳牌照稅 稅務法務 產經 聯合新聞網
利得税报税表-法团(bir51) 利得税报税表-法团以外的人士(bir52) 利得税报税表-有关非居住于香港的人士(bir54) 利得税报税表补充表格 自19年4月1日起,本局引入利得税报税表补充表格,以供填报有关优惠制度和税务优惠的资料。



汽機車泡水可減免牌照稅



社會福利團體和機構之總分支機構如分別立案可分別申請3輛免牌照稅 澎湖e傳媒



博彩独家 博彩网在这国免牌照 21世界各国网络博彩法指南 博讯头条 全方位博彩新闻网站



Fx110网 炙手可热 塞浦路斯cysec牌照申请条件 财富号 东方财富网



申請設立協會互助園地 人民團體有牌照稅減免的優惠 原始資料 Www Etax Nat Gov Tw Etwmain Front Etw118w Con 407 code 一 免徵 一 免徵使用牌照稅的交通工具



快讯 沪公布新一轮鼓励购买和使用新能源汽车实施办法 3月1日起施行 专用



身障者牌照稅自動減免8月溫暖上路囉 文章總覽 I Fare 福利好幫手



新能源汽车市场要变天 官宣 上海市23年起插电式混动不再送绿牌 牌照



王府井 正全力推进口岸免税 市内免税 离岛免税及岛内免税项目落地相关工作 界面新闻 快讯



懶人包 21刷卡 行動支付繳牌照稅 手續費 優惠總整理 卡優新聞網



纽约会计报税 法拉盛报税 布鲁克林报税 曼哈顿报税



受新冠肺炎疫情影响 21年如何报年的税 Bridgebrilliant



使用牌照税4 月開繳 哪些車主可減免或延後繳納 自由電子報汽車頻道



身心障礙使用之車輛免徵使用牌照稅 愈早申請愈省錢 公益市集 公益市集



殘障牌照稅減免cc Trsl



符合離島免稅要件之車輛可以申請免徵使用牌照稅 澎湖e傳媒



車輛停止使用期間免徵使用牌照稅 財政部因應嚴重特殊傳染性肺炎專區



杨迪 店长 馍小皮 Linkedin



車輛原已申請身障者免徵使用牌照稅最近換車 需要重新辦理免稅手續嗎 波新聞 奧丁丁新聞owlnews



肺炎疫情稅捐紓困專區 新竹市稅務局



A股公司追逐免税牌照 市场炒作已 脱缰



线上即可申请提高儿童税抵免 熊猫速汇助您将多余税款汇至中国 U Pandaremit



疫情衝擊產業嘉市主動協助辦理減稅 Undefined Yahoo奇摩行動版



又有3家宣布申请免税牌照 还有80家在申请和发公告的路上 知乎



社福機構及其分支在同一行政區可分別申請3輛車免牌照稅 桃園電子報



21使用牌照稅110年4 1起開徵 行動支付 免繳 減免 逾期繳納 汽機車牌照稅稅額表 懶人包總整理 莊董的生活情報讚 痞客邦



受疫情影響 辦理停駛之車輛可以節省使用牌照稅



公路總局 牌照稅補貼 補貼期間已過



豪雨造成災害損失財稅局提醒可辦理稅捐減免 中央社訊息平台



又一零售企业入局 中百集团宣布申请免税牌照 联商网



車輛停止使用期間免徵使用牌照稅 財政部因應嚴重特殊傳染性肺炎專區



臺中市政府全球資訊網 市政新聞 便利身障者中市主動免徵身障本人牌照稅



愛在菊島來說稅 車輛申請身心障礙者免徵牌照稅的要件是什麼 您知道嗎 快看看 免稅要件 Facebook



国家税务总局山东省税务局新媒体设有固定装置的非运输专用作业车辆免征车辆购置税管理事项有新规 明年起施行



新出行



使用牌照稅



身心障礙者資格不變車輛牌照稅減免免再申請 花蓮新聞雲



受新冠肺炎疫情影响 21年如何报年的税 Bridgebrilliant



新能源汽车专用牌照申领 一件事 上线啦 信息



嘉义市政府财政税务局牌照税纾困3重点 防疫 大纪元



新能源汽车专用牌照申领一件事上线实现一网办理 新浪上海 新浪网



获得美国msb牌照的要求 哔哩哔哩



税价补涨 这股刚公布申请牌照就被机构加仓500亿 后市不可估量 腾讯新闻



张晓春注册会计师楼 美国144分类信息 美国中文网



最高降13 5万 沃尔沃面向上海推出t8车型直售模式 全网搜



稅務局 使用牌照稅



一文读懂留学生免税车申请购买全攻略 凤凰网汽车 凤凰网



21 美国个人所得税报税指南 新冠疫情更新 咕噜美国通 Guruin Com



Kjoonho على تويتر 免签美国 加拿大 欧洲的巴哈马护照 要求简单免税低价



米牛金融 A股公司追逐免税牌照 市场炒作已 脱缰 财富号 东方财富网



新北市政府稅捐稽徵處 宣導園地 數位文宣 平面文宣 身心障礙者免牌照稅大補帖



南投縣政府稅務局線上服務稅目介紹使用牌照稅



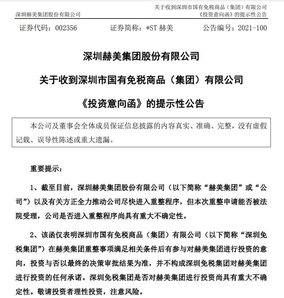
2万股东沸腾了 今年狂收48涨停 这家st公司突然宣布 深圳免税集团拟参与重整 赫美



臺東縣稅務局資訊公開防疫免出門申辦專區使用牌照稅專區



在英国注册公司有哪些条件和限制



申請使用牌照稅身心障礙者免稅 Youtube



臺北市稅捐稽徵處 臨櫃申請案件流程 身心障礙者免徵使用牌照稅查詢



燃料 費 稅 傻傻分不清別再跑稅務局補發了 Ettoday財經雲 Ettoday新聞雲



牌照稅身障免稅逾2400cc免徵金額以元為限 購車須知 購車王



Imgur Post Imgur



上海新能源汽车推广政策 免费牌照延续至23年 手机网易网



中市府首創免牌照稅主動通知助身障者省稅逾2700萬



内幕交易 罗生门 王府井恐将 祭旗 新证券法 界面新闻 Jmedia



0z6x Bifgl5nmm



106身障車輛免徵使用牌照稅 1



有駕照者 Explore Facebook



2



购买道路清扫车需要交车辆购置税吗



身心障礙者使用牌照稅免稅 延續免稅資格應如何辦理 分享 鑫部落心經營 痞客邦



安信會計師事務所ensure Co Cpas Home Facebook



博彩独家 博彩网在这国免牌照 21世界各国网络博彩法指南 博讯头条 全方位博彩新闻网站



愛在菊島來說稅 只要應備證件齊全預約取件真的毋免等喔 民眾黃小姐9月30日下午來電預約申辦房屋稅 籍證明 在承辦人員告知其前來取件應攜帶之證件後 徵納雙方隨即約定10月1日下午取件 真的毋免等喔 稅務局局長



2



又有三家企业申请免税牌照 概念股阵容扩大市场却不买账 Od体育



市政新聞 新竹市政府



車輛停用期間免牌照稅



又有3家宣布申请免税牌照 还有80家在申请和发公告的路上 知乎



嚴重特殊傳染性肺炎防治專區 相關市政新聞 紓困再加碼 台中推出稅捐緩繳2 0



使用牌照稅4月開徵可申請延期 自由財經



股价 涨声 不断 退市危机犹存 St赫美的 白衣骑士 翩翩而至 涨声 股权 赫美 退市 股价 手机网易网



稅務局 使用牌照稅



劲料佛州讯 100申请佛州烈酒牌 即时转售叫价36万元 2ging



身心障礙可否以堂兄弟所有車輛申請免徵使用牌照稅



北美华人报税服务中心 我们提供 微信对接 网络报税 远程服务 大地360免费分类广告纽约



税价补涨 这股刚公布申请牌照就被机构加仓500亿 后市不可估量 腾讯新闻



電子稅單環保又便捷防疫免出門還可抽獎



市政新聞 新竹市政府



身心障礙者資格不變車輛牌照稅減免免再申請 花蓮新聞雲



嘉義縣提供地方稅租稅減免與民眾齊心抗疫減負擔 中央社訊息平台



重要通知 本那笔出租牌照申请截止6月30日



嘉义市政府财政税务局牌照税纾困3重点 防疫 大纪元



纽约会计报税 法拉盛报税 布鲁克林报税 曼哈顿报税



營業用車輛牌照稅10月開徵受疫情影響可申請延期或分期 自由財經



標籤 申請免徵使用牌照稅 台灣焦點與掌故


0 件のコメント:
コメントを投稿